Dojrzeć do otwartości, czyli dać klientom możliwość wyboru

wykresy.finanse.01.250x167Wyobraźmy sobie taką rzeczywistość: mamy telewizor firmy MONOPOL i chcemy w zaciszu domowym oglądać filmy, kupujemy więc zestaw kina domowego i DVD oczywiście firmy MONOPOL, kupujemy nowy samochód z zestawem audio oczywiście firmy MONOPOL. Przychodzą do nas sąsiedzi i chcą nam pokazać zdjęcia z wakacji i ups... nic nie widać na ekranie telewizora, dlaczego? Bo ich aparat nie został wyprodukowany przez firmę MONOPOL.

Artykuł jest częścią publikacji pod redakcją Krzysztofa Maderaka pt.: "Technologie informatyczne w zarządzaniu bankiem spółdzielczym XXI wieku".

Andrzej Nowakowski
Asseco Poland S.A.

Taką smutną sytuację byśmy mieli, gdyby producenci sprzętu RTV nie opracowali standardów wymiany informacji pomiędzy urządzeniami różnych producentów. Czy w informatyce bankowej też możemy mieć taki luksus, a może należałoby powiedzieć – taką normalność? Tak – tu też systemy różnych dostawców mogą współpracować z sobą – są to tak zwane systemy otwarte.

Systemy informatyczne charakteryzujące się otwartą architekturą pozwalają na integrację wielu aplikacji różnych dostawców oraz wymianę danych między sobą. Możemy dzięki nim budować system informatyczny w banku zgodnie z naszymi potrzebami.

Podstawowe cechy systemów otwartych:

  • Otwarte, elastyczne i udokumentowane interfejsy.
  • Stosowanie ujednoliconych formatów danych.
  • Wyspecyfikowanie protokołów komunikacyjnych.
  • Wykorzystanie standardowych wzorców projektowych.

Czy banki spółdzielcze potrzebują systemów otwartych?

Z otwartości systemów informatycznych na rynku banków komercyjnych korzystają użytkownicy takich rozwiązań, jak FLEXCUB amerykańskiej firmy Oracle, PROFLE amerykańskiej firmy Sanchez czy def3000 polskiej firmy Asseco Poland. Pod tym względem rynek banków spółdzielczych jest w zdecydowanie gorszej sytuacji. Tylko jeden z trzech dostawców systemów transakcyjnych, wspomniana wcześniej firma Asseco Poland, ma w swojej ofercie szeroką gamę interfejsów do oferowanych bankom spółdzielczym systemów defBank-Pro i def3000/CB. Pozostali dostawcy nie udostępnili do tej pory udokumentowanych interfejsów otwierających ich systemy na współpracę z innymi często niezależnymi producentami.

Na pytanie, czy banki spółdzielcze potrzebują systemów otwartych, odpowiada badanie, jakie zostało przeprowadzone podczas III Forum Liderów IT. W badaniu wzięli udział członkowie zarządów ponad 70 banków spółdzielczych eksploatujących systemy Novum Bank Enterprise, EUROBANKNET ENTERPRISE i def2000. Pytanie zadane w badaniu brzmiało:
„Czy Państwa zdaniem wykorzystywany w banku system transakcyjny powinien mieć możliwość współpracy z sys- temami innych dostawców i dlaczego?”

Twierdząco na to pytanie odpowiedziało 87% ankieto- wanych banków. Jako podstawowe kryteria wyboru wskazano:

  • ryzyko wzrostu uzależnienia od jednego dostawcy – 24%
  • możliwość wyboru najbardziej optymalnego rozwią- zania dla banku – 45%
  • możliwość tworzenia aplikacji przez służby informaty- czne banku – 31%

Wśród odpowiedzi negatywnych – 13% na pierwszym miejscu wymieniono brak konieczności wyboru, następnie zaś:

  • jednolitość rozwiązania
  • jeden dostawca

Kompleksowość rozwiązań czy kompleksy dostawców

Na stronach internetowych dostawców oprogramowania dla banków spółdzielczych możemy znaleźć takie informacje:

  • Założyciele opracowali własny pakiet oprogramowania przeznaczony do obsługi banków, znany na rynku pod nazwą……………… Tak powstał kompleksowy system automatyzacji wszystkich operacji bankowych.
  • Autorskie rozwiązanie………………, kompleksowo wspierające pracę banku…
  • ……………… posiada bogatą listę referencyjną w obszarze budowy specjalizowanego oprogramowania. Część z tych projektów zaowocowała zbudowaniem kompleksowych, dopracowanych rozwiązań, które możemy oferować jako zamknięte produkty, wymagające jedynie dostosowania do indywidualnej specyfiki danego klienta.

I ta ostatnia informacja jest najbardziej wiarygodna. Część projektów może skończyć się zbudowaniem kompleksowego rozwiązania, ale twierdzenie, że oferujemy system kompleksowo wspierający prace banku jest równie ryzykowne jak deklaracja że znamy się na wszystkim.

Asseco Poland – polski świat systemów otwartych

Asseco Poland S.A. jest dostawcą dwóch systemów transakcyjnych wspierających pracę zarówno banków spółdzielczych, jak i komercyjnych: defBank-Pro i def 3000/CB.
System defBank-Pro został zbudowany w technologii dwuwarstwowej:

  • Warstwa bazy danych:
    • wersja Oracle – baza przechowuje dane i metadane procedur dla interpretera oraz wykonuje przetwarzania, wykorzystując procedury składowane w bazie PL/SQL,
    • wersja C-Tree – baza przechowuje dane oraz metadane procedur dla interpretera.
  • Warstwa logiki biznesowej – realizuje definicje procedur przez:
    • interpretera dla terminali stacji roboczych,
    • interpretera dla serwera CORBA.

Użytkownik końcowy podłącza się bezpośrednio ze stacji roboczej do warstwy logiki biznesowej za pomocą usługi terminalowej.

120215.asseco.01.550x

System defBank-Pro integruje się z aplikacjami za pomocą trzech interfejsów:

  • Interfejs webservice – defBank-Pro korzysta z usług (webservice) aplikacji zewnętrznych. Wywołania usług realizowane są w warstwie logiki biznesowej,
  • Interfejs CORBA – służy do udostępniania ponad 100 funkcji API systemu defBank-Pro podzielonych na pakiety tematyczne:
    • płatności i operacje księgowe,
    • operacje na kartotece klienta,
    • zarządzanie umowami RB,
    • obsługa depozytów terminowych,
    • obsługa kredytów,
    • administracja,
    • techniczne.
  • Interfejs plikowy – wykorzystywany jest do:
    • exportu danych z systemu defBank-Pro do rozwiązań typu hurtownia danych i systemy sprawozdawcze,
    • importu danych do systemu defBank-Pro z systemów zewnętrznych.

Dostęp do usług realizowany jest poprzez bibliotekę dos- tępową (C++ lub Java), dostarczaną wraz z defBank-Pro.

120215.asseco.02.300x

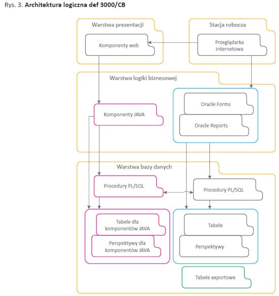
Natomiast def3000/CB został zbudowany w technologii trójwarstwowej:

  • Warstwa bazy danych – relacyjna baza danych Oracle przechowująca dane systemu, podzielona na obszary funkcjonalne,
  • Logika biznesowa realizowana w:
    • obszarze serwerów aplikacyjnych Oracle Forms & Reports oraz serwerów pracujących w technologii Java Enterprise Edition (JEE),
    • obszarze serwera bazy danych, realizującego funkcjonalności systemu bazujące na procedurach składowanych PL/SQL.
  • Warstwa interfejsu użytkownika realizowana w:
    • technologii Oracle Forms & Reports,
    • JEE w postaci aplikacji Web zgodnego z bieżącym kierunkiem rozwoju systemu.

Dla użytkownika końcowego system dostępny jest przez przeglądarkę internetową. Integracja komponentów dostarczonych w technologii Oracle Forms & Reports i technologii Java zrealizowana jest w sposób przeźroczysty dla użytkownika końcowego i stanowi integralną część rozwiązania.

120215.asseco.03.550x

System def3000/CB integruje się z aplikacjami zewnętrznymi za pomocą czterech interfejsów:

  • Interfejs webservice – realizuje otwartą technologię SOA dla funkcji API systemu. Usługi (webservice) udostępniane dla aplikacji zewnętrznych poprzez protokół https:
    • bezpośrednio z serwera aplikacyjnego,
    • poprzez szynę danych ESB umożliwiającą:
      • zarządzanie poziomem dostępu do usług,
      • zarządzanie cyklem życia usług.
  • Interfejs PL/SQL – zestaw ponad 100 funkcji API w postaci procedur składowanych, podzielonych na pakiety tematyczne:
    • płatności i operacje księgowe,
    • operacje na kartotece klienta,
    • zarządzanie umowami RB,
    • obsługa depozytów terminowych,
    • obsługa kredytów,
    • techniczne.
  • Interfejs plikowy – pracuje w bazie danych umożliwiając wydajny export i import danych. Wykorzystywany jest głównie do komunikacji z instytucjami zewnętrznymi.
  • Export danych – struktura bazodanowa (w postaci tabel i perspektyw) przygotowana do masowego eksportu danych do rozwiązań typu hurtownia danych.

120215.asseco.04.300x

Obszary integracji

defBank-Pro i def3000/CB zostały zintegrowane z oprogramowaniem dostawców zewnętrznych w zakresie:

  • Systemów bankowości internetowej:
    • bankowości detalicznej,
    • bankowości korporacyjnej.
  • Systemów wsparcia sprzedaży:
    • system sprzedaży kredytów.
  • Systemów dla departamentu skarbu:
    • Kondor+,
    • Reuters.
  • Systemów obsługi kartowej i centrów autoryzacji:
    • Firstdata,
    • Kredyt Bank,
    • BZWBK.
  • Hurtowni danych i systemów raportowania.

Zapraszam wszystkie banki spółdzielcze do wejścia w świat systemów otwartych, świat w którym będziecie Państwo mogli dobierać rozwiązania informatyczne do Waszych potrzeb, a nie dostosowywać Wasze potrzeby do możliwości „kompleksowych” rozwiązań. W świat ten mogą wejść też wszyscy dostawcy rozwiązań dla banków spółdzielczych – wystarczy tylko przestać się bać i za- akceptować to, że niezbywalnym prawem klienta jest możliwość wyboru.

Kolejny artykuł z naszego cyklu już za tydzień.